电机轴承的15种声音的故障源是什么?

机械运转时通过轴承声音判断轴承状态

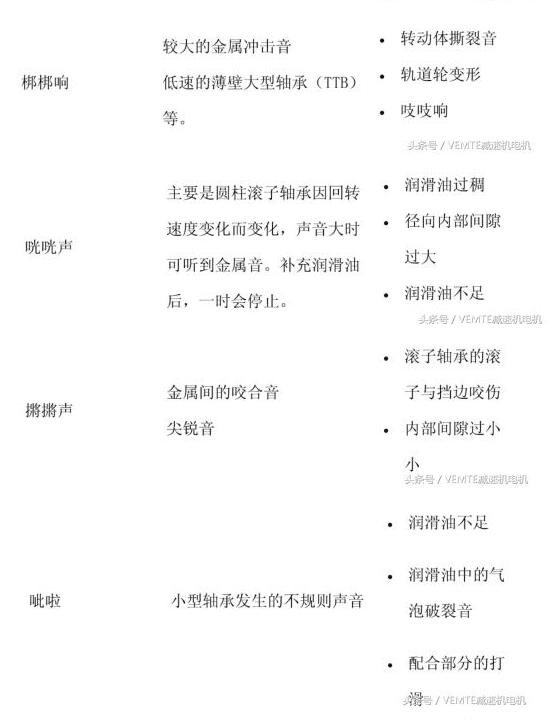
将听诊器贴近法兰盘,调查轴承回转音的大小及音质,如听到清澈音可判断为正常品,但此判断较为复杂,且需要十分丰富的经验。另外,对轴承音用文字进行描述比较困难,且因人而异,判断起来未必准确,这更多是需要经验。以下对轴承的典型异音特征及发生原因作以说明。

电机轴承的15种声音的故障源是什么?

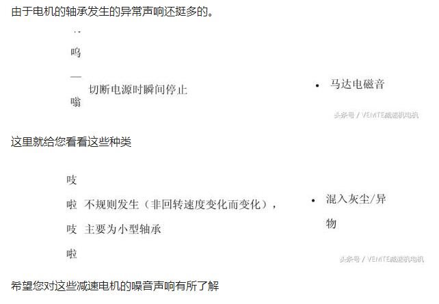
当电机出现噪音故障的时候还是挺不好的。

电机轴承的15种声音的故障源是什么?

可以对照一下表格查看故障。

电机轴承的15种声音的故障源是什么?


电机轴承的15种声音的故障源是什么?
电机轴承的15种声音的故障源是什么?

电机轴承的15种声音的故障源是什么?





电机轴承的15种声音的故障源是什么?



了解这些响声之后您就可以做出初步的判断了。能自己解决的问题就不必交给维修部了[捂脸],希望以上信息对您了解电机故障有用。

买轴承,上东明商城 网址:www.dmzcsale.com

相关推荐

  • 联系销售
    很高兴为您服务
    尊敬的客户您好,欢迎您来到经纬智云供应链,成为我们的用户。
    开始售前咨询
    在线联系售前顾问,一对一解答
    请添加我的微信
    为您提供1V1产品咨询,解决方案定制服务
  • 请添加微信公众号
    扫码登录,业务提醒
    售后服务,优惠活动
    关注公众号